
媒小宣是斜笋公关旗下媒体稿件分发服务品牌,创小新孙品牌;专注于媒体稿件分发、媒体策略制定、内容策划与生产、舆情监测与媒体洞察、海外媒体传播。
成都创小新网络科技有限公司成立于2016年,总部位于四川成都,注册资金1000万,是一家专注于企业互联网基础服务和企业AI商业改造解决方案的创新型科技企业。旗下拥有“创小新企服”、“计臣数据”、“斜笋公关”等企业服务品牌。其业务涵盖媒体传播服务、数据服务和智慧零售、智慧教育、智慧门店、智慧商业、智能获客、智能建站、AI智能设计、场景营销、万物溯源等企业互联网基础服务及企业AI商业改造解决方案。
2025年黑五的集结号已吹响,全球电商消费市场正式进入年度大促冲刺阶段。市场研究机构Drive Research数据显示,2025年全球71%的黑五消费者选择线上购物,其中24%的消费者计划支出1000美元或更多。更为关键的是,消费者获取优惠信息的渠道清晰地指向了品牌阵地,超六成用户选择通过零售商官网直接获取,49%的黑五购物者会通过零售商的促销社交媒体广告发现优惠,这直接确立了品牌独立站已成为黑五的流量核心入口。
然而,流量洪峰意味着大考降临。网站能否在瞬间承压时保持稳定?流量涌入后能否高效转化?狂欢过后能否沉淀下真实用户资产? 每一个环节的应对策略与执行效果都牵动着出海品牌的神经,并直接决定着此次大促战役的最终成败。
在短期旺季机遇背后,品牌独立站正面临更深层的结构性挑战,一方面,55.8%的商家陷入产品同质化困局,46.5%受困于“烧钱换增长”模式;另一方面,全球独立站数量仍持续增长,预计2025年总量将达2800万个,日均新增2162个。这一“存量优化”与“增量涌入”并存的格局,标志着行业已从粗放扩张进入精耕细作的新阶段,转型升级迫在眉睫。

值此重要窗口期,亿邦智库与SHOPLINE联合发布《未来电商报告:品牌独立站五步升级锁定未来确定性增长》(简称《报告》),不仅为品牌提供应对黑五的实操思路,更着眼于超越单次大促的长期增长,为出海商家打造一套 “短期破局、长期制胜” 的战略指南。
01
变局篇:时代变革下独立站亟需转型升级
“人货场”面临重构:流量内卷、消费者需求升级且场景碎片化,正倒逼跨境电商业务模式升级,“人货场”三大要素正经历新一轮重构。然而,“人货场”重构对品牌商家提出了更高要求。数据表明,补强品牌营销能力与产品研发能力,提升用户管理及全渠道运营能力,已成为出海商家应对新一轮竞争的战略要务。
独立站价值与未来电商趋势高度契合:根据Gartner定义的未来电商演进路径,行业将朝着了解客户、交付体验、加速业务产出及应用智能决策四大方向持续深化。品牌独立站的核心在于打造品牌自主掌控、以用户为中心的电商生态。依托数智驱动,构筑品牌壁垒、沉淀用户资产、实施深度运营,并依托高度定制化体验深耕用户价值,最终形成高信任、高转化、高复购的增长飞轮。上述特征充分印证,品牌独立站模式更符合Gartner定义的未来电商演进方向,这一模式高度契合未来电商的演进方向。

重点品类在独立站模式中迎来新增长点:未来电商趋势下,家居、时尚、消费电子等品类对品牌独立站提出了更高要求,分别体现在对沉浸式体验、品牌调性传达及技术场景化的深度需求上。独立站凭借其高度定制化与品牌自主性,精准契合品类差异化诉求。亿邦智库商家调研显示,家居园艺(39.7%)、鞋服箱包(38.1%)、家用电器(34.2%)及3C电子及配件(30.9%)等品类不仅是出海商家布局主力,也为品牌独立站开启新一轮品类增长机遇期。

02
破局篇:向未来电商发力,品牌独立站五步升级
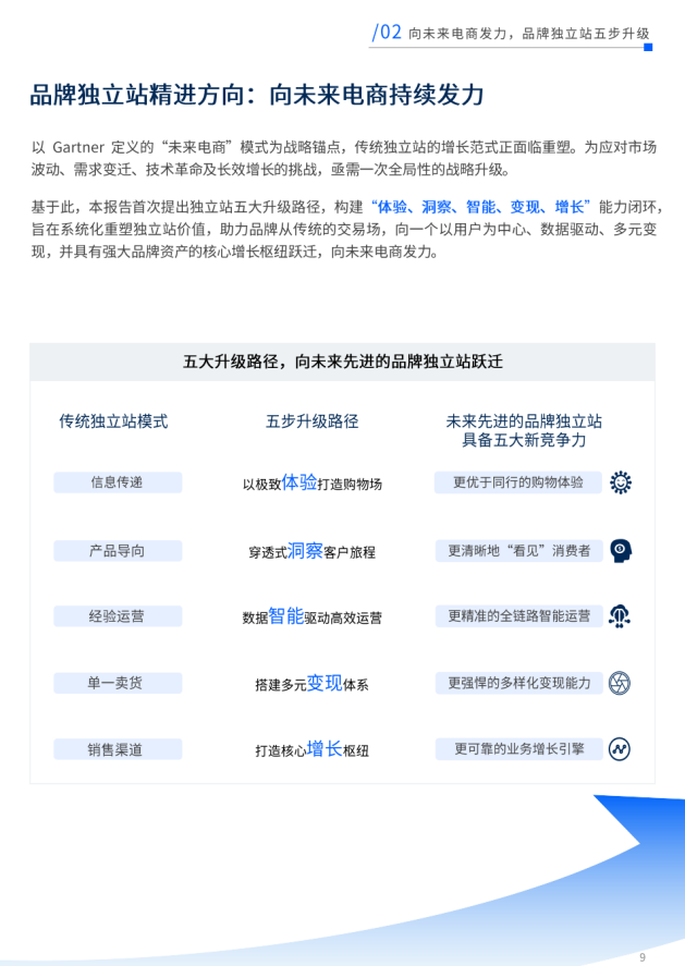
以Gartner定义的“未来电商”模式为战略锚点,传统独立站的增长范式正面临重塑。为应对市场波动、需求变迁、技术革命及长效增长的挑战,亟需一次全局性的战略升级。
基于此,《报告》提出独立站五大升级路径,构建“体验、洞察、智能、变现、增长”能力闭环,旨在系统化重塑独立站价值,助力品牌从传统的交易场,向一个以用户为中心、数据驱动、多元变现,并具有强大品牌资产的核心增长枢纽跃迁,向未来电商发力。

第一步:以极致体验打造购物场
●痛点:体验断层导致整体流量受损
流量来了,但网站卡顿且体验跟不上,客户留不住。Google研究表明,若网站加载时间超过3秒,53%的移动用户会直接离开。
●解决方案:打造更优于同行的购物体验,有效提升用户转化
SHOPLINE OS 3.0主题以自研渲染引擎语言Sline为核心动力,实现前台页面“秒级加载”,带来4倍渲染速度提升和1.8倍浏览器响应速度提升。
第二步:穿透式洞察客户旅程
●痛点:洞察黑洞引发判断及决策失准
广告投给了谁?用户因何转化?又为何流失?根据亿邦智库调研,四分之一出海商家海外营销投入占总营收比例20%—40%,独立站运营痛点在于"看不见"消费者,表现在用户旅程断层、广告归因模糊、复购运营被动。
●解决方案:更清晰地 “看见”消费者,实现精准触达与持续复购
SHOPLINE通过七层转化漏斗,洞察流量在营销触点的流动,帮助商家精准评估营销效果,更加高效优化营销策略。通过30天全链路数据归因,实现更精准的人群行为归因、标签识别及数据即时回传。
第三步:数据智能驱动高效运营
●痛点:同质化模板式运营阻碍效率提升
模板化运营效率低下,SEO关键词偏离用户需求,营销邮件缺乏个性化触达,客服人员70%工作量陷入重复劳动。面对74%的消费者对标准化内容心生反感,如何提升高效率和高转化?
●解决方案:更精准的全链路智能运营,突破人效天花板
SHOPLINE智能运营以AI驱动为核心,从建站到转化打造覆盖全场景全链路的智慧解决方案,尤其是SmartPush邮件智慧触达等工具,实现从内容创作到客户服务的全链路智能化,突破人力效率天花板。
第四步:搭建多元变现体系
●痛点:单一卖货模式限制规模增长
独立站运营各环节相互孤立、数据无法打通整合,业务扩张步伐迟缓。Invesp数据显示深度参与全渠道战略的企业平均客户留存率可达89%,而参与度较弱的企业仅为33%。
●解决方案:更强悍的多样化商业变现能力,持续拓宽盈利空间
通过Shopper App、POS系统、多站点管理解决方案,支持品牌轻松实现线上线下一体化、App私域运营及全球化市场布局。
第五步:打造核心增长枢纽
●痛点:全链路闭环缺口制约长效增长
高价值流量为何在支付、物流及迁移环节流失?数据显示,20%消费者因本地支付方式缺失放弃订单。超50%的亚马逊Prime会员更愿意在提供Prime福利的品牌独立站复购。此外, 一些商家虽受限于现有站点性能,却因高昂的迁移成本与技术风险而踌躇不前。
●解决方案:更可靠的业务增长引擎,驱动良性循环及价值提升
SHOPLINE Payments支持主流支付方式及零平台抽佣,支付成功率明显优于行业平均水平。Buy with Prime应用:解除商家需拥有美国实体企业的限制,为亚马逊Prime会员提供无缝购物体验。无损搬迁服务:专业团队护航支持多平台店铺一键搬迁。
03
生态篇:协同共赢,构建可持续增长的基石
如今,跨境电商的竞争已升级为整个运营生态体系的较量,SHOPLINE通过构建全球生态合作网络,整合选品、建站、营销、支付、物流等全链路优秀服务商,为品牌提供一站式解决方案,旨在提升全链路协同效率及全场景服务能力。其应用商店提供超250+覆盖了业务全场景应用插件,其中自研插件超过100款,确保系统的深度集成与稳定可靠。自研插件在加载速度、数据互通及服务保障上更具优势。这一开放、协同的生态体系,是支撑品牌实现全球化可持续增长的坚实底座。

欲了解更多《报告》内容,探寻品牌独立站五步升级方法论及创新实践,请关注亿邦动力微信公众号、亿邦动力官网及亿邦动力APP了解更多内容。
1、本站所展示的图文内容仅为品牌方对外宣传的广告信息,品牌方对其合规性负责。
2、任何机构不得将本站所展示的图文内容用于其他用途,取的授权的情况除外。
3、本站所展示内容如有错误的情况,品牌方可联系管理员删除。

创小新旗下媒体传播服务品牌,核心产品有:全媒体内容传播、媒体传播策略制定、内容策划与生产、舆情监测与媒体洞察、媒体统筹与邀约、海外媒体传播等全域媒体传播服务解决方案。斜笋公关已成为拥有稿件智能分发平台、PRD数据中心、媒体资源统筹中心、舆情智能监测平台的专业品牌传播服务提供商。
成都创小新网络科技有限公司成立于2016年,总部位于四川成都,注册资金1000万,是一家专注于企业互联网基础服务及企业AI商业改造解决方案的创新型科技企业。旗下拥有“创小新企服”、“计臣数据”、“斜笋公关”等企业服务品牌。
|
|